3.7V升5V 9V 12V 路由器升壓板 移動電源升壓 同步整流高效率

單節鋰電直接升壓5-16V ,并且還是同步整流高效率,不可多得的好東西!
移動電源5v升壓給9V路由器供電,部分小功率pad或小筆記本供電 ,監控攝像頭供電,DIY12V移動電源
特點:
輸入電壓2.5V-6V范圍,支持單節鋰電或多串鋰電升壓
輸出電壓4.5V-18V可精密調整
內置mos升壓 ,高效率
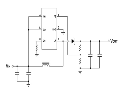
小封裝:SOT23-6

參數:
輸入電壓2.5-6V
輸出電壓4.5-18V可調(只能升壓不能降壓,輸出永遠高于輸入)
輸出電流 2A
壓差建議2倍以內,壓差過小電流小 ,壓差過大效率低

典型效率:
3.7V輸入9V1A 輸出93%
3.7V輸入5V1A 輸出96%
5V輸入9V2A 輸出96%
典型輸出電流:
輸入3.3V時 5V3.5a 9V2A 12V1.5A(單節鋰電)
輸入5V時 9V3.5A 12V3a(usb取電)
推薦閱讀:
本文標簽:3.7v升9v3.7v升12v3.7v升5v電源模塊
版權說明:如非注明,本站文章均為 深圳市振邦微科技有限公司-220v轉12v|220v轉5v|電源模塊|升降壓芯片 原創,轉載請注明出處和附帶本文鏈接。