深圳振邦微科技:7.4V升壓到12V不難,但是7.4V電源的輸出電流大約是12V電源的2倍左右 ,首先考慮一下7.4V電源的容量是否足夠 。
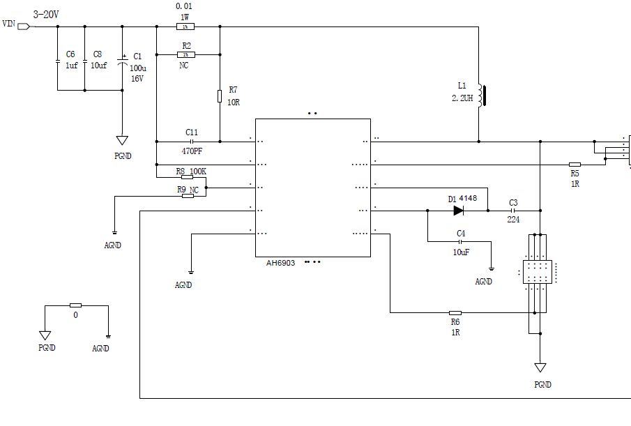
如果7.4V電源的容量足夠,可以用開關穩壓器用AH6910,它的最大輸出電流可以到3a ,使用電路如下圖——

7.4v升12v功能特性簡述:
高效率>96%
同步N型MOSFET 整流
VCC 寬輸入范圍:2V 至21V
1.5%的輸出電壓精度
高位電流采樣
空載時低靜態電流:60uA
內置軟啟動
開關頻率750KHZ
關斷電流<8uA
PWM 峰值電流模控制
邏輯控制使能端
Cycle-By-Cycle 峰值電流限制
工作環境溫度范圍:-40℃~125℃
SOT23-6無鉛封裝
相關閱讀:
1 、深圳振邦微科技產品手冊
推薦閱讀:
本文標簽:7.4v輸出12v深圳振邦微科技7.4v升12v芯片
版權說明:如非注明,本站文章均為 深圳市振邦微科技有限公司-220v轉12v|220v轉5v|電源模塊|升降壓芯片 原創,轉載請注明出處和附帶本文鏈接。